How can I support LimeSurvey?
From LimeSurvey Manual
In this page you can find information about how to help LimeSurvey.
If you have any questions feel free to contact the listed responsible person or ask in the forum.
We greatly appreciate any kind of help. We are so enthusiastic that we are even happy if you just correct spelling mistakes in the wiki.
Specific Tasks
Write an article about LimeSurvey
An easy way to contribute is by creating a nice post about LimeSurvey on your blog.
If you don't have a blog, you can post something on your favorite social network!
If you like Wikipedia and you are somehow experienced in editing it, you can also help a lot by improving the LimeSurvey Wikipedia page in your language, or translating in your language. Here a list of Wikipedia pages:
German WikipediaThanks!French WikipediaSpanish WikipediaMuchissimas gracias à Eduardo Lobaton!Dutch Wikipediahartelijk bedankt!Polish WikipediaThanks for your support!Italian WikipediaGrazie a Raneri Web Design !中文维基百科感谢您的参与Arabic Wikipedia
Here the tool that can help in translating the Wikipedia page about LimeSurvey in your language:
Translate LimeSurvey interface in your language
Our research shows that LimeSurvey covers the most important languages. Anyway there are some important languages that have not been translated yet. Can you help us translating (even in some parts) this languages:
- Arabian
HindiThank you!- Mallai
- Persian
- Filipino
- ...
More information
- How to translate LimeSurvey
- Current translation status
- Contact: Carsten Schmitz (translations(at)limesurvey.org)
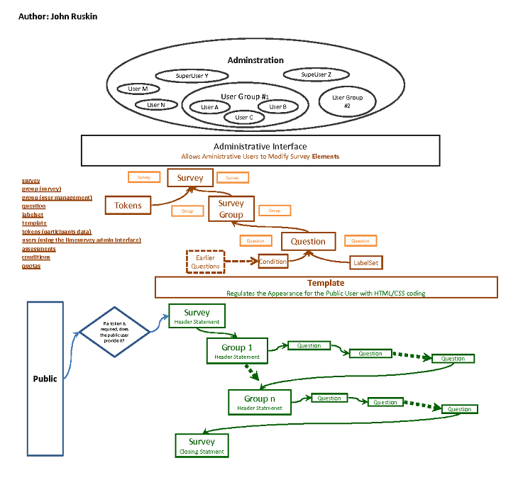
Create a Workflow Chart
Since many questions are asked like "What are groups?", "What are labelsets used for?" it would be nice to have a chart/image showing how all these things work together within limesurvey e.g. "A survey consists of 1-n groups", "Each group can contain of 1-n questions", "A question can use a labelset", ...
The overview should explain how and what for the following elements are used:
- survey
- group (survey)
- group (user management)
- question
- labelset
- template
- tokens (participants data)
- users
- assessments
- conditions
- quotas
You don't have to cover everything. Just start, attach the file to this wiki page or email it to us and maybe another user will complete this later on.
General Tasks
Update/translate most important manual pages
Unfortunately the core members are only able to keep the english manual up to date. There are many new features added over the time so other languages often are not up to date. This is a pity for all people out there who have problems understanding technical, english texts. Please help them!
This is a list of the most important pages and languages. Please take a look if you can translate and/or update at least parts of it to help the community:
Installation Installationsanleitung Installation en Francais Instalación en EspañolCreating a new survey einer neuen Umfrage Créer un nouveau questionnaire Reglas de evaluación
Question types Fragetypen Types de questions Tipos de preguntas
Advanced question settings Frage-Attribute Attributs des questions Atributos de ajuste de preguntas
Setting conditions Bedingungen setzen Créer des conditions Setting conditions
Tokens Zugangsschlüssel Invitations Muestras
| English | German | French | Spanish |
Vote for ideas
We have recently introduced a new idea tracker so users can vote for ideas/features which were added by other users. Help the developers to get to know which features are on top of your list. When developing new features we are always taking a look at your wishes.
Forum support
The growth of the limesurvey community comes along with an increasing number of questions at the support forum. There are only 4-6 users from about 11.500 registered users who try to answer all these questions. This is a very disappointing quota (:cry:) Help us to improve the support quality by joining the forum support!
Tasks:
- Simple: Join the forum support. Just create an account and there you go.
More Information
- Forum
- Latest Posts
- Forum Rules
- Contact: Mazi (Forum Support)
Translate LimeSurvey
We are always looking for brave people to extend and improve limesurvey translations. Right now our hard-working translators have dealt with 47 50 59 languages. Unfortunately not all the languages are translated completely as you can see here: "LimeSurvey translation status".
Tasks:
- Correct wrong translations
- Complete incomplete translations
- Add new translations for LimeSurvey 1.x
More information
- How to translate LimeSurvey 1.x
- Current translation status
- Contact: translations(at)limesurvey.org
Fix Bugs/Implement New Features
LimeSurvey gets more and more famous and we like implementing new features regularly but we are bombarded with bug reports. Some of them are deeply connected to the source code and handled by our most experienced developers. Some are just minor problems that can easily be fixed. Problem is that our core developers are suffering a huge workload. So we are always looking for skilled programmers that can take care of some of these bugs.
- Development skills
You won't have to spend hours on fixing a bug. Life comes first and no one is forced to do anything. Every little kind of help is appreciated. If you are familiar with one of this topics you might be the person we are looking for:
- PHP (required)
- MySQL
- JavaScript
- CSS/HTML
- XML
- Tasks
- Help to fix bugs
- Implement new features
- Developers info
- https://bugs.limesurvey.org/ - official bug tracker
- How to join the LimeSurvey project team
- Accessing the source code
- Coding guidelines
- Contact
- Talk with LimeSurvey in IRC
- Carsten Schmitz - project leader
- Thibault Le Meur
