LimeSurvey architecture
From LimeSurvey Manual
This is the main public document for LimeSurvey's architecture
Overview
todo, constraints
This is the architectural documentation for the LimeSurvey application. It does not document the ecosystem surrounding it.
The architectural decision roundtrip should look like this:
This document should be reviewed, updated and discussed at least yearly.
Vision
Stable software
Easy to change
Up to date with modern paradigms
Technology stack
Programming languages:
- PHP 7.2+
- JavaScript ES6 (admin) and IE11 compatible (survey taking)
- CSS, HTML
- XML, JSON
Frameworks:
- Yii 1.1
- jQuery
- Vue 2 (to be removed)
- SASS
- React
Tools:
- Git
- GitHub Actions
- Psalm
- CodeSniffer
- MessDetector
- Scrutinizer
- Selenium, geckodriver
- PHPUnit, Mockery
- Jest (JavaScript unit testing)
Dependency management:
- Manually (should be refactored)
- Yarn 1
- npm
- Rollup
- Composer
Libraries:
- CKEditor
- kcfinder
- PDF?
- Sodium
- Twig
- PHPMailer
- pclzip
PHP extensions
- SimpleXML
- ZIP
- GD
- Sodium
Risks
As defined in the code quality guide.
Risk identification, analysis, mitigation, monitor.
todo, probability, impact, supporting knowledge
todo, security risks
For common lists of risks, see Pandian[1]
Product risk
These risks are considering the individual LimeSurvey user or admin.
Possible mitigations are in sub-lists.
| Risk | Probability | Impact | Mitigation |
|---|---|---|---|
| Data loss (known) | Low | Medium to high | Unit-tests and integrity tests in the CI |
| Internal QA culture | |||
| Possibility to enable extensive logging, from which you can reconstruct answers | |||
| Regular backups | |||
| Data loss (unknown) | ? | ||
| Unauthorized data access | Full test-suite of the permission system | ||
| Blocking bugs (that could lead to data loss)' | Full test-suite of the high-priority functionality | ||
| Full manual QA testing before each major and minor release (not for patch releases) | |||
| Low user experience (UX) | High | Medium to high | Regular feedback surveys from users |
| Regular reviews by professional UX designer | |||
| High changeability in the frontend of the product |
Project risk
todo, pull request process
| Risk | Probability | Impact | Mitigation |
|---|---|---|---|
| Communication | Medium | Low to medium | Weekly meetings |
| Yearly LimeCon | |||
| Virtual LimeCon | |||
| Regressions | High | Medium to high | Functional testing for each new feature |
| Continuous effort to expand the test suit | |||
| Effort to keep an eye on incoming bug reports | |||
| Effort to create bug statistics and improve bug statistics |
Business risk
Internal to LimeSurvey GmbH
Quality attributes
Also called non-functional requirements.
Considering the risks above, the most important quality attributes could be considered:
- Testability
- Changeability
- Usability, or user experience (UX)
They can be improved by using dependency injection, and having clearer separation between the abstraction layers, including splitting the monolith into separate modules.
Function composition and the "functional core, imperative shell" pattern could also help.
Strategies to improve testability:
- Explicit dependencies
- "Functional core, imperative shell"
- Make testability explicit when designing new features
- Make testability part of refactoring efforts
Strategies to improve changeability:
- Refactor functions into smaller parts
- Improve documentation
- Improve and extend the tools for continuous integration (Psalm, code duplication, metrics)
- Factor out widgets and/or JS components
To improve changeability, the system must become less fragile. This can only happen with good separation of concerns and a CI.
Code should consist of composable and interchangeable parts.
Quality attributes that have good performance:
- Performance and scale
- Availability
- Easy to deploy
- Security (but requires continuous and conscious efforts)
Views
Using the 4+1 view model from Kruchten[2], you can split the documentation into five parts:
- Logic
- Development
- Process
- Physical
- Scenario
Loosely interpreted, for us is will be:
- Domain diagram
- Class and layer diagram
- Flow diagrams
- Deployment diagrams
- Scenarios (possible omitted)
Domain
A simple domain diagram over LimeSurvey:
Layers
LimeSurvey uses a basic, monolithic MVC layered architecture.
- View layer, serving HTML, JSON or XML to the calling part (can be browser or local API machine)
- Controller layer, gluing parts together from the other layers
- Business logic layer, calculating business rules, should be fully unit-testable
- Database storage layer (also includes domain entity validation)
Refactoring should be focused on strengthening the separation between the layers.
Overview of future refactoring efforts.
Forbidden transgression between abstraction layers:
How splitting up a monolith into separate modules could look like:
Possible architecture of REST + SPA module:
todo, mobile app architecture
Class hierarchy
Model hierarchy, major groups:
- LSActiveRecord - base class
- Localization tables, L10n
- Survey tables - survey, quota
- Group tables
- Question tables - subquestion, answers, default answers, labels, condition, timing
- Participator tables - token, custom attributes, CPDB
- Plugin tables
- User tables
- Themes - question themes, survey themes, configuration
- Admin customization - menus, boxes, notification, tutorial
- Permission tables - user groups, permission
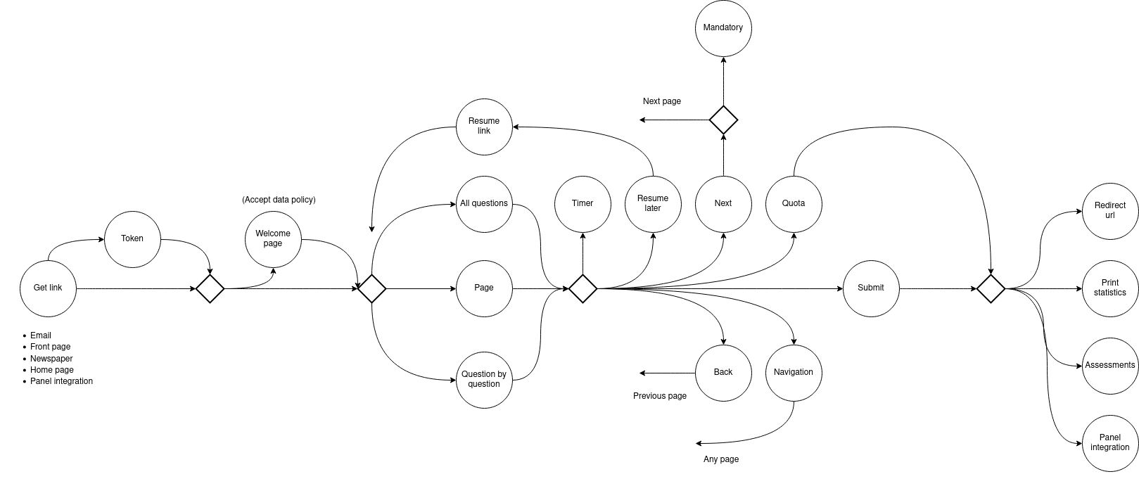
Flow and state
Most basic flow when administer a survey.
Overview over the survey taking state machine.
Deployment
Server, PHP-FPM, MySQL, browser, LimeSurvey installation
API design
todo
Security
todo
Permission system
Users
User groups









